Tuesday February 2026

হটলাইন

সেবা এবং ধাপ

নং শিরোনাম সেবার ধাপ কার্যকলাপ
  
দেওয়ানী আদালতের রায়/আদেশ মূলে রেকর্ড সংশোধনের প্রসেস ম্যাপ দেখুন
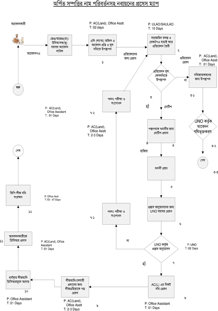
অর্পিত সম্পত্তির নাম পরিবর্তনসহ নবায়নের প্রসেস ম্যাপ দেখুন
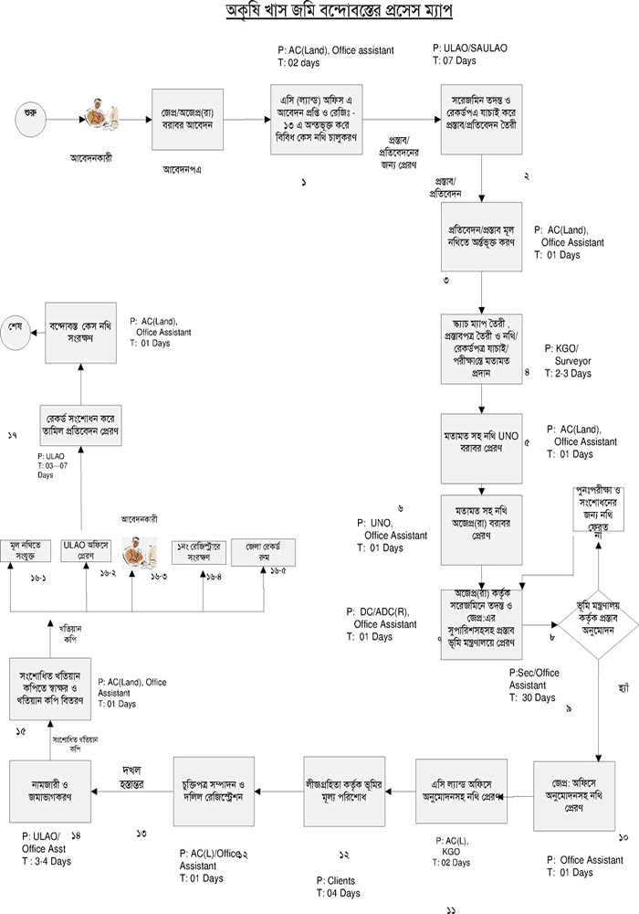
অকৃষি খাস জমি বন্দোবস্তের প্রসেস ম্যাপ দেখুন
নামজারী-জমাখারিজ কেসের আদেশের নকল প্রদানের প্রসেস ম্যাপ দেখুন
নামজারী-জমাখারিজ প্রসেস ম্যাপ দেখুন
২০ একরের নিম্নের জলমহালের ইজারা প্রদানের প্রসেস ম্যাপ দেখুন
নামজারী-জমাখারিজ কেসের ডুপ্লিকেট পর্চা প্রদানের প্রসেস ম্যাপ দেখুন
হাট-বাজারেরর চান্দিনা ভিটি নাম পরিবর্তনসহ নবায়নের প্রসেস ম্যাপ দেখুন
হাট-বাজারের চান্দিনা ভিটি একসনা বন্দোবস্তের প্রসেস ম্যাপ দেখুন
দেখছেন ১ থেকে ৯ পর্যন্ত, মোট ৯ এন্ট্রি

এক্সেসিবিলিটি

স্ক্রিন রিডার ডাউনলোড করুন